一、观点摘要与解读
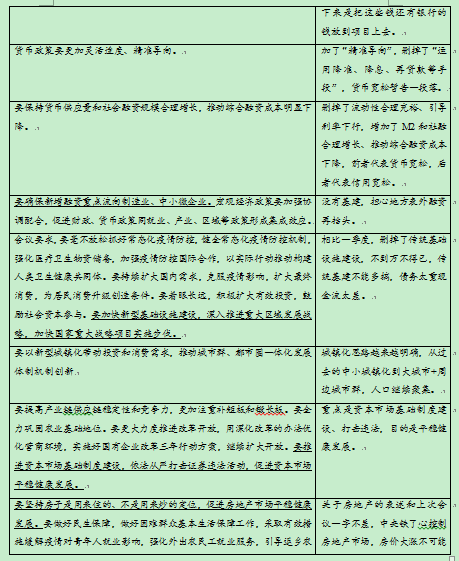
政策面,7月政策面主要聚焦在定向宽松、加大开放、放松管活、制度建设等几个方面。定向宽松方面,下调再贷款、再贴现利率0.25个百分点;加大开放方面,监管机构允许外国银行在华分行申请证券投资基金托管业务资格;放松管活方面,证监会修改完善《科创板再融资办法》、精简优化发行条件,银保监会设置了差异化权益类资产投资监管比例;制度建设方面,上交所发布《科创板上市公司股东以向特定机构投资者询价转让和配售方式减持股份实施细则》,深交所修订上市公司股份协议转让业务办理指引,国务院金融委强调深化退市制度改革、完善退市标准、简化退市程序。针对股市向好所带来的其他乱象,银保监会也强调严禁违规参与场外配资,严查乱加杠杆和投机炒作行为。
市场走势,7月A股强势上涨,全月上证指数上涨325.34点(10.9%)至3310.01点;深证成指表现好于上证指数,全月上涨1645.53点(13.72%)至13637.88点。成交量方面,上证A股日均成交5239.18亿元,较上月大幅增加2623.98亿元;深证成指日均成交5071.4亿元,较上月增加685.32亿元。板块方面,申万28个行业指数无一下跌,在免税概念的带动下,休闲服务板块涨幅继续名列前茅,当月涨幅前三的板块为休闲服务(41.39%)、国防军工(27.80%)、建筑材料(23.92%)。
基本面与估值,基本面方面,制造业PMI指数7月为51.1,预期50.5、前值50.9;非制造业PMI为54.2,预期54.5,前值为54.4,制造业PMI继续超预期。制造业PMI近几个月一直维持在50以上说明我国宏观经济继续向好,后期仍有望维持在水面以上。估值方面,截至7月末上证A股月末平均市盈14.85倍,为2010年至今51%的分位处;深证A股32.76倍,为2010年至今55.7%的分位处;创业板为60.17倍,为上市至今62.5 %的分位处,目前三大股指估值均已高于历史中位数水平。
资金面,社融方面,6月社融规模增量为3.43万亿元,预期2.85万亿、前值3.19万亿,环比增加0.24万亿、同比减少0.81万亿元。分项看,增幅前三分别为新增人民币贷款19029亿、政府债券7450亿元、企业债券3383亿元;收缩最大的为新增信托贷款-852亿元。外资流入方面,7月北向资金共交易22个交易日,合计净流入103.92亿元,其中沪股通净流入7亿元,日均净流入0.32亿元;深股通当月净流入额远超沪股通,深股通净流入96.9亿元,日均净流入4.4亿元。融资方面,截至7月末,两市融资余额合计13720.11亿元,较月初增加2406.37亿元,两市融资余额均有所增加。
全球来看,流动性泛滥已成定局,美国股市在迭创新高中已经逐渐脱离基本面,随着散户交易占比的提升,未来波动性也将逐渐增大。国内方面,高频经济指标进一步验证了宏观经济在逐渐好转,各大股指也基本来到了18年以来的高位,市场沉迷在医药、消费、科技等三大板块,7月北斗系统的成功组网完成带动国防军工板块有了不错的涨幅,低估值的金融、地产板块依旧无人问津。
短期看,在货币政策已有所边际收紧、监管严查资金违规入市的大背景下,市场在前期高位附近面临较大的压力,这轮结构性牛市以来热点板块估值已上行至天花板附近,继续炒作的空间较小。在金融、地产等权重不启动的情况下,市场缺乏能带动指数继续上行的热点,预计短期仍将维持指数小幅震荡的结构性行情。中长期看,面对国际形势的日益复杂多变,中央越发强调“内循环”,这个转型过程必然面临着波折和阵痛。良好发展的资本市场在解决实体直接融资方面的作用不可替代,必将持续受到关注和重视,未来之路一定会走得更好。板块方面,前期热炒板块中大部分个股已经脱离基本面,热点有望向估值较低、前期滞涨的板块轮动,可持续关注细分领域有独特竞争优势、经营逻辑得到验证的个股。由于国际形势的不确定性加剧,操作和仓位上宜留有余地,进可攻、退可守,保持一份清醒、留着一份谨慎。
二、政策要闻
1、7月1日,央行决定下调再贷款、再贴现利率0.25个百分点。调整后,3个月、6个月和1年期支农再贷款、支小再贷款利率分别为1.95%、2.15%和2.25%;再贴现利率为2%。下调金融稳定再贷款利率0.5个百分点,调整后,金融稳定再贷款利率为1.75%,金融稳定再贷款(延期期间)利率为3.77%。
2、7月6日,证监会修改完善《科创板再融资办法》,精简优化发行条件;明确发行上市审核和注册程序,上交所审核期限为二个月,证监会注册期限为十五个工作日,针对“小额快速”融资设置简易程序。对发行承销作出特别规定,就发行价格等作出专门安排;并加大对市场主体违法违规行为追责力度。
3、7月6日,上交所发布《科创板上市公司股东以向特定机构投资者询价转让和配售方式减持股份实施细则》,明确股份配售价格由参与配售股东协商确定,但不得低于本次配售首次公告日前20个交易日科创公司股票交易均价的70%;同次配售的股份,价格应当相同。
4、7月13日,银保监会:当前我国银行业保险业整体运行稳健,风险可控,服务实体经济能力不断提升;但未来一段时期内潜在风险依然较大,必须做好不良贷款可能大幅反弹的应对准备;严禁银行保险机构违规参与场外配资,严查乱加杠杆和投机炒作行为。
5、7月13日,证监会和银保监会联合发布《证券投资基金托管业务管理办法》,允许外国银行在华分行申请证券投资基金托管业务资格,净资产等财务指标可按境外总行计算,并明确境外总行应承担责任,强化配套风险管控安排。同时适当调整基金托管人净资产准入标准,强化基金托管业务集中统一管理。
6、7月14日,国务院金融委会议要求,深化退市制度改革,进一步完善退市标准,简化退市程序,强化退市监管力度,严格执行退市制度,形成常态化退出机制。由证监会会同相关部门建立“打击资本市场违法活动协调工作小组”,形成打击资本市场违法活动合力,共同维护资本市场健康稳定。
7、7月20日,银保监会进一步引导优化保险公司权益类资产配置,设置差异化权益类资产投资监管比例,明确八档权益类资产监管比例,最高可到占上季末总资产的45%。保险公司投资单一上市公司股票股份总数,不得超过该上市公司总股本的10%。
8、7月27日,深交所修订上市公司股份协议转让业务办理指引,适当减负、取消要约收购豁免行政许可文件、涉及自然人或境外法人的协议公证等6项材料要求,进一步简化办理材料,增加业务相关当事人承诺与保证内容,压实主体责任。
三、市场综述
(一)总体走势
7月A股强势上涨,全月上证指数上涨325.34点(10.9%)至3310.01点;深证成指表现好于上证指数,全月上涨1645.53点(13.72%)至13637.88点。成交量方面,上证A股日均成交5239.18亿元,较上月大幅增加2623.98亿元;深证成指日均成交5071.4亿元,较上月增加685.32亿元。
图表1:2020年上证成交额与指数走势

图表2:2020年深证成交额与指数走势

(二)基本面与估值
基本面方面,制造业PMI指数7月为51.1,预期50.5、前值50.9;非制造业PMI为54.2,预期54.5,前值为54.4,制造业PMI继续超预期。分规模看,大型企业由52.1略回落至52,中型企业由50.2升至51.2、小型企业由48.9降至48.6,大中型企业PMI企稳或继续走好,小型企业PMI环比持续回落,显示出小型企业经营压力仍然较大。制造业PMI近几个月一直维持在50以上说明我国宏观经济继续向好,随着经济“内循环”的深入,外围政治、经济环境对国内的影响有望逐渐降低,后期国内制造业PMI仍有望维持在水面以上。
图表3:2015年至今PMI走势

估值方面,截至7月末上证A股月末平均市盈14.85倍,为2010年至今51%的分位处;深证A股32.76倍,为2010年至今55.7%的分位处;创业板为60.17倍,为上市至今62.5 %的分位处。分市场看,2010年至今上证平均市盈率为15.43倍,深证平均市盈率为32.6倍,创业板上市以来平均市盈率为59.2倍,目前三大股指估值均已高于历史中位数水平。
图表4:2010年以来A股历史平均市盈率

(三)资金面情况
1、社融规模
6月社融规模增量为3.43万亿元,预期2.85万亿、前值3.19万亿,环比增加0.24万亿、同比减少0.81万亿元。分项看,增幅前三分别为新增人民币贷款19029亿、政府债券7450亿元、企业债券3383亿元;收缩最大的为新增信托贷款-852亿元。
图表5:2015年至今社融情况(当月值)

2、外资流入
7月北向资金共交易22个交易日,合计净流入103.92亿元。其中沪股通净流入7亿元,日均净流入0.32亿元;深股通当月净流入额远超沪股通,深股通净流入96.9亿元,日均净流入4.4亿元。
图表6: 2020年至今北向资金流入与沪深300指数

3、融资余额
截至7月末,两市融资余额合计13720.11亿元,较月初增加2406.37亿元。分市场看,两市融资余额均有所增加,其中沪市融资余额7151.22亿元,较月初增加1265.81亿元;深市融资余额6568.89亿元,较月初增加1140.59亿元。
图表7:2016年以来两市融资余额与指数走势

(四)各板块情况
7月大盘强势上涨,申万28个行业指数无一下跌,在免税概念的带动下,休闲服务板块涨幅继续名列前茅,当月涨幅前三的板块为休闲服务(41.39%)、国防军工(27.80%)、建筑材料 (23.92%)、涨幅后三的板块为银行(1.02%)、通信(3.28%)和钢铁(5.69%)。
图表8:申万行业指数当月表现

(五)市场融资情况
7月随着权益市场走好,融资家数及规模均有大幅提升,其中融资家数111家,较上月增加39家;融资金额2089.85亿元,较上月增加925.33亿元。分项看,
IPO 50家,募资1003.61亿元;增发29家,募资674.68亿元;配股3家,募资167.44亿元;可转债发行24家,募资183.03亿元;可交债发行5家,募资61.09亿元。
图表9:市场权益工具融资情况

(六)市场情绪
7月两市强势上涨,市场热度较高,多数交易日中上涨家数多于下跌家数。随着指数接近前期高位,预计个股震荡将加大,两市仍有望维持结构性行情。
图表10:当月市场情绪

(七)股市与债市
7月由于宏观经济持续走好及进一步宽松预期的落空,债市持续小幅回调,月末中债综合指数报205.17点,较上月下跌0.74点;股市7月表现较好,标杆的沪深300指数月末报4695.05点,较上月大幅上涨531.08点。
图表11:15年以来股市与债市的走势

四、热点事件与每月思考
年中政治局会议简要解读




(转自微信公众号“债券说”,有删改)
免责声明:
本报告基于本公司认为可靠的且目前已公开的信息撰写,本公司力求但不保证该信息的准确性和完整性。同时,本公司不保证文中观点或陈述不会发生任何变更,在不同时期,本公司将适时更新,可能发出与本报告所载资料、意见及推测不一致的研究报告。
在任何情况下,本报告并非作为或被视为出售使用。报告中的信息或所表述观点仅供参考,并不构成对任何人的投资建议。在任何情况下,本公司不对任何人因使用本报告中的任何内容所引致的任何损失负任何责任,任何形式的分享投资收益或者分担证券投资损失的书面或口头承诺均为无效。
本报告版权归陕煤财务公司所有,未经本公司事先书面协议授权,任何机构或个人不得以任何形式复制、转发或公开传播本报告的全部或部分内容。经公司事先书面协议授权刊载或转发的,被授权机构承担相关责任。不得对本报告进行任何有悖原意的引用、删节和修改。不得将报告内容作为诉讼、仲裁、传媒所引用之证明或依据,不得用于营利或未经允许的其他用途。


金融研究